365英国上市官方网站2023年国家自然科学基金立项再创佳绩
时间: 2023-08-27 来源:
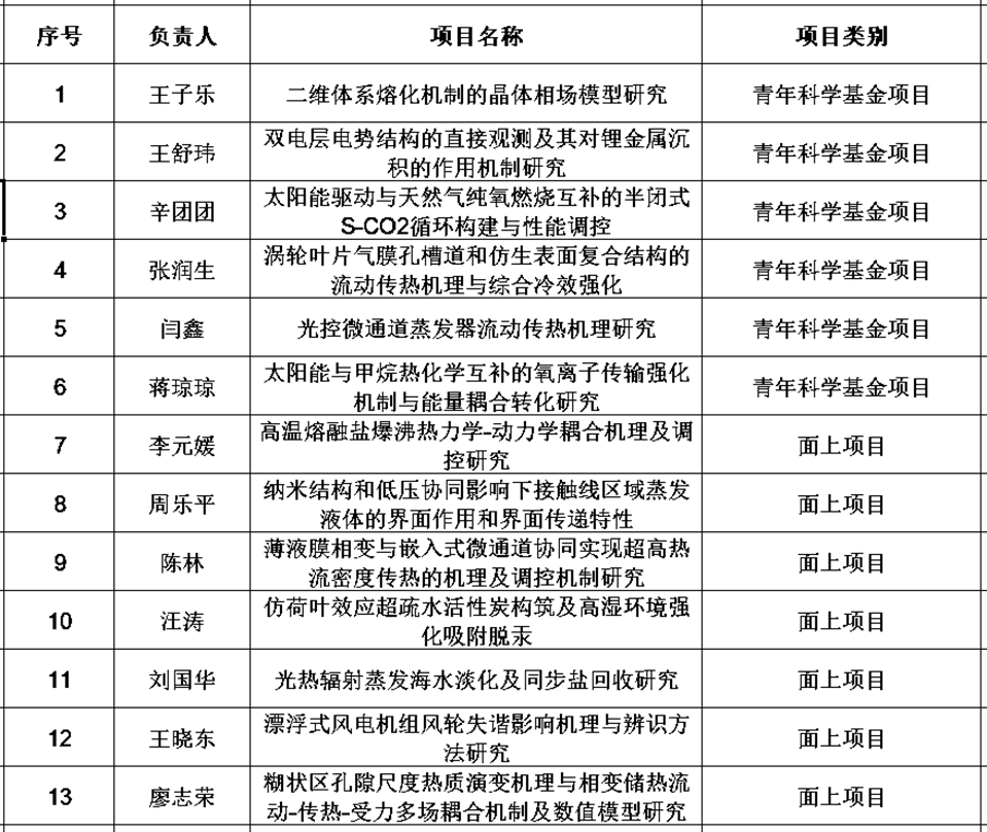
8月24日,国家自然科学基金委员会正式发布了《关于2023年国家自然科学基金集中接收申请项目评审结果的通告》。我院共获批资助13项,资助直接经费531万元,连续三年保持稳定增长。其中包括青年科学基金项目6项、面上项目7项。

初审:李璞
复审:王敏
审核:张永生
时间: 2023-08-27 来源:
8月24日,国家自然科学基金委员会正式发布了《关于2023年国家自然科学基金集中接收申请项目评审结果的通告》。我院共获批资助13项,资助直接经费531万元,连续三年保持稳定增长。其中包括青年科学基金项目6项、面上项目7项。

初审:李璞
复审:王敏
审核:张永生